商务部公布海南自由贸易港禁止、限制进出口货物、物品清单

发表时间:2025-07-25 15:26

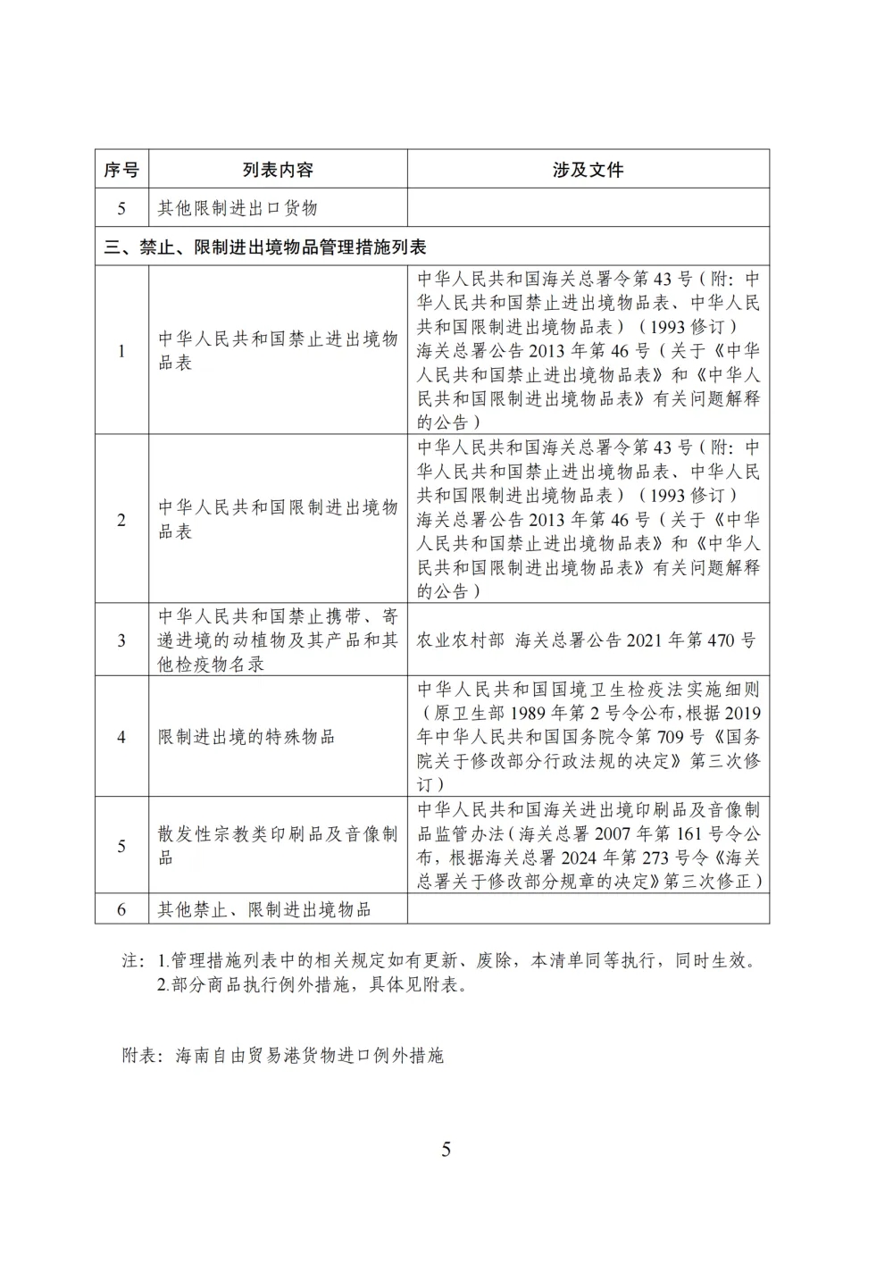
为贯彻落实《海南自由贸易港建设总体方案》,推动海南自由贸易港建设,根据《中华人民共和国海南自由贸易港法》《中华人民共和国对外贸易法》等相关规定,现公布《海南自由贸易港禁止、限制进出口货物、物品清单》。


商务部

2025年7月15日

分享到:
海南省海口市滨海大道123号
0898-68580634
635830514@qq.com
海南省海口市滨海大道123号